Introduction
The goal of this design is to take the audio output signal usually provided by a phone or computer's 3.5mm audio jack and amplify it to a level that can be fed into a speaker.
Specifically because this design is only a proof of concept, the speaker that will be driven is a 0.1 W 8 Ω generic speaker.
Design
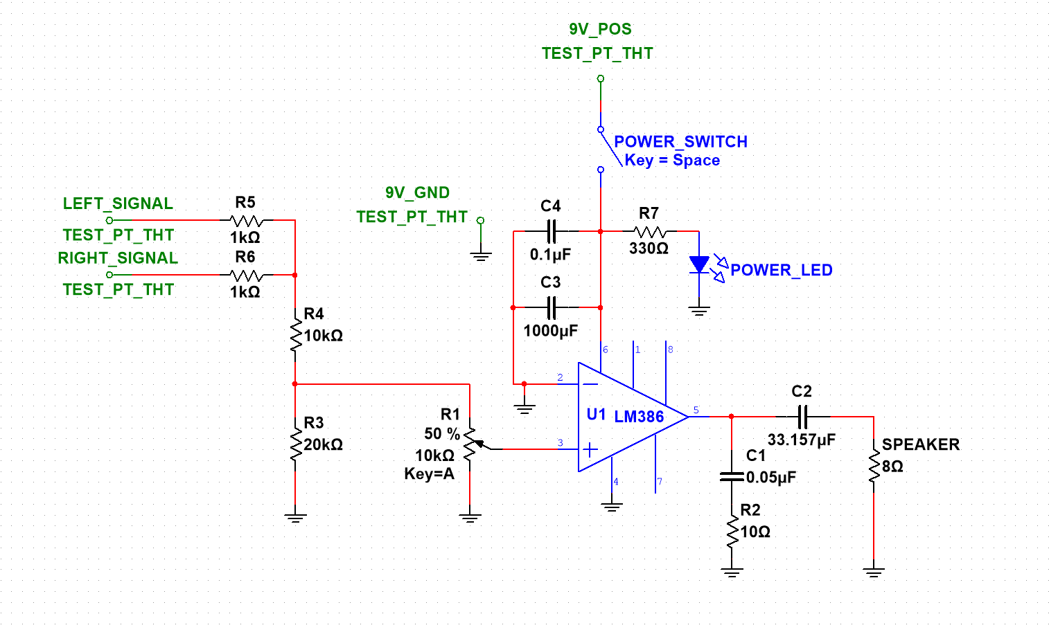
The design consists of some input circuitry, an OpAmp, some filtering, and finally the speaker itself. To help in ease of use, a power button and on LED are added.
The entire circuit is also battery operated, requiring only a 9V battery. The result after choosing proper components is the circuit below.
The design follows most generic LM386 design principles but importantly it is optimized for the relatively low quality speaker that was used.
The frequency response of the speaker is only ~600–20,000 Hz. Do not expect to be playing your favorite heavy bass music.
Fabrication
The circuit is first tested on a breadboard to make sure the theory is correct and everything is working properly.
Below is a video of the breadboard implementation and resulting audio output.
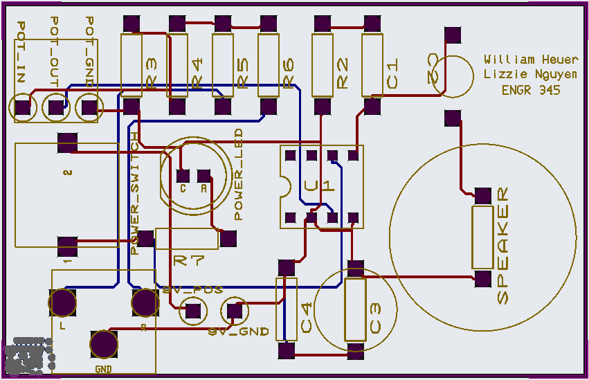
After confirming the circuit's validity, a PCB was made of the design using the SPICE software Multisim and board layout software Ultiboard. Here is the final layout:
Results
Once the PCB arrived all there was left to do was to assemble and test the circuit. Naturally, the circuit behaved just as it did on the breadboard. Here is the final result:
